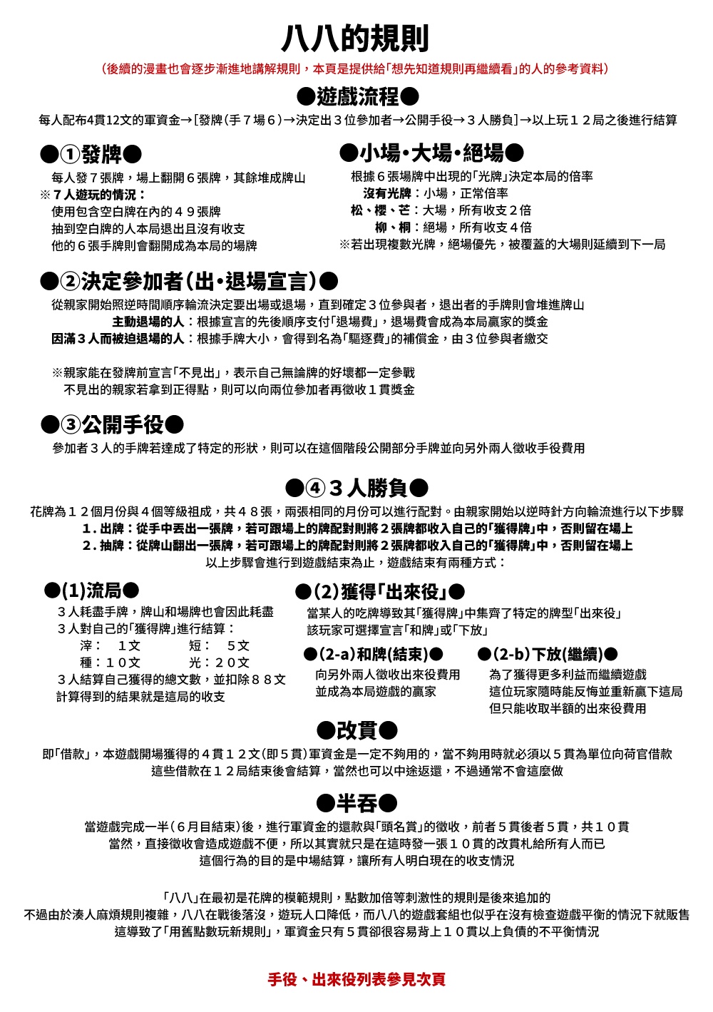
【未確定】花札漫画の計画
たまにはTwitterで花札の話をするでしょう。
我偶爾會在Twitter聊聊花牌的事情對吧。
麻雀漫画の前で、私本来はオリジナル創作で花札漫画を描く者です。
「こいこい」と「引き株」を描くことがあります。
でも、ずっと気になる花札遊びはまだ一つがある。それは「八八」です。
ルールが複雑で、完全にバランス無く点数支払い設計、すべて気になります。
今年でようやく、十分な情報が見つけました。
在繪製麻將漫畫之前,我本來是在原創作品中繪製花牌漫畫的人。
目前也已經畫過「來來」和「引株」這兩個遊戲的完整對局。
不過,一直讓我很在意的花牌遊戲還有一個。就是「八八」。
規則非常複雜,點數收支設計又非常不平衡,這些全都讓我非常在意。
直到今年,才查出一個大概。
簡単に言うと、元々複雑なゲームでありますが、それを花札な模範ルールとして存在していました。これは「あの時代だからできること」なんです。
時代が変わって、旧ルールから追加された「刺激を求める新ルール」があります。
そして戦後、あの時の日本はもう「簡単にメンツ揃うことができる」時代ではないです。
ルールが複雑すぎて、ゲーム時間が長すぎて、メンツ集めることが難しすぎて、遊び人口が少なくなってしまいました。
そして、旧ルールと新ルールは混ざれて、遊び人口が少ないから誰でも「ルールのバランスが崩した」のことを気付いたまま、この非バランスなルールは代々伝われて、
この「軍資金は5貫だけなのに1局で10貫以上失う可能性が大きいゲーム」が生まれました。
と、推測される。
簡單來說,八八本來就是複雜的遊戲,但卻被視為花牌的模範規則存在著。這是「只有那個時代才會發生的事情」。
時代變遷,從舊規則派生出了「追求刺激性的新規則」。
直到戰後,那時的日本已經不再是「能簡單湊齊玩家」的時代了。
規則太複雜、遊戲時間太長、人太難糾,遊玩人口也因此越來越少。
然後,舊規則和新規則被混淆,玩的人太少所以誰有沒注意到「規則的平衡性已經崩壞」一事,這個非平衡的規則就這麼代代相傳,
於是這個「開場只給5貫但一局內失去10貫的可能性卻非常大的遊戲」誕生了。
人們是這麼推測的。
つまり、もう「元のバランスがいいルール」は探せない。今ネットで調べるルールはほとんど「バランスが崩した新ルール」であります。
実際に遊ぶ人も多分もうチップではなく、点数計算板でするかな。
自分も何度も実行することがあります。マジで遊び辛い。
が、このゲームは「改貫」という借金システムが存在するので
本当にこのまま遊ぶってだめなの?
と思いまして。
それは八月時のことです。
也就是說,已經再也找不到「原本那樣平衡良好的規則」了。現在網路上能找到的規則幾乎都是「平衡崩壞的新規則」。
實際遊玩的人應該也不再用籌碼,而是用點數計算板進行了吧。
我自己也重複實行了好幾次。真的超難玩。
但,這個遊戲是有名為「改貫」的借款系統的,我不禁想著
真的沒辦法就這樣玩嗎?
那是八月的事情了。
花札は、「12数字4スート」のカルタから「12スート4種類」の形に変化したもので、その目的は「賭博規制から抜ける」。
つまり、花札自体は「ギャンブルできない時代でギャンブルのために生まれた札」。
昔、私はそう推測することがあります:
「これは『一番借金少ない方の勝ち』のゲーム。この悪いバランスの目的はプレイヤーの点差を明確にする、そして貸付関係を確立して、ギャンブラーに気に入られて、
これで賭場は稼ぐ。」
私の心の中で、「大量改貫は合理的な原因があれば大丈夫」と思っています。
つまり、合理的な原因を作る。
花牌是從「12數字4花色」的歌留多變形成「12花色4種類」的東西,其目的是「避開禁賭令」。
也就是說,花牌本身就是「為了在禁賭時代中賭博而誕生的紙牌」。
以前,我做過這樣的推測:
「這是『債務最少的人能獲勝』的遊戲。糟糕的遊戲平衡是為了將玩家間的點差變得更加明確,在這之間建立起借貸關係,這種模式被賭徒所喜愛,
這樣一來賭場就會很賺。」
在我的心中,其實是認為「只要大量改貫有個合理的理由就行了」的。
所以,要製造一個合理的理由。
この漫画は、八月で生まれました計画なんです。十月で下描きを描きました。
まだ脱衣麻雀が連載中、むしろ「ハルカはようやくアガれるからほとんど序章」でありますので、今はまだこれを描けない。
そして、花札を遊ぶ人はすでに少ないのに、まして八八を描くとは。
つまり麻雀と違って、最初からルール説明する必要があります。
親近感もなく、こんな漫画は面白いのか?という疑問が生えました。
ですので、この実験性質の下描きを描きました。
「どうやって面白い第1話を作るのか?」という問題を解決するために
描きました。
当然、これは下書き止まり。本当に描くかどうかまだわからない。
できれば描きたい。脱衣麻雀が完結したら、これを描きたいと思います。
実験性質な漫画ですので、「問題を探して解決する」は目的ですので、
つまらないとか、説明が長すぎて退屈するとか、普通に面白いとか、良い感想でも悪い感想でも構いません、教えてくだされば嬉しいです!
本漫畫是八月時萌生的企劃。繪製草稿的時間則是十月。
因為仍然在連載脫衣麻將,不如說「遙香才剛能和牌所以根本才剛畫完序章」,所以現在還不能畫這個漫畫。
此外,玩花牌的人已經夠少了,更不用說畫的是八八。
也就是說與麻將不同,我得從頭開始說明規則。
沒有親切感,這樣的漫畫能有趣嗎?我這麼懷疑著自己。
於是,我畫了這份實驗性的草稿。
為了解決「該怎麼讓第一話有趣地進行呢?」這一個問題而畫的草稿。
當然,這只能止於草稿。我不知道能不能真的畫成成品。
可以的話我想畫。等脫衣麻將完結後,我想畫這個作品。
畢竟是實驗性質的漫畫,目標就是「找出問題並解決」,
所以不管是冗長、無聊、有趣之類的,好感想或壞感想都沒關係,願意告訴我的話我會很開心的!
本漫畫是實驗性質的半成品,我不希望在他變成完成品前就被上傳到其他平台,也不希望被宣傳,請配合。反正這是免費貼文。
この漫画は実験性質の半製品、完成品になる前に他のサイトに投稿されることは嫌です、宣伝もなるべくしないてください、ご協力してください。どうせこれは無料投稿です。
This is experimental WIP. I don't want it to be uploaded to other website before it becomes a finished work. don't share it, either. please cooperate. Anyway this is a free post.
※以下漫畫為日文版,中文版請往更下面翻。
























以下中文版
























